中文
EN
RU
About Us
company profile
Structure
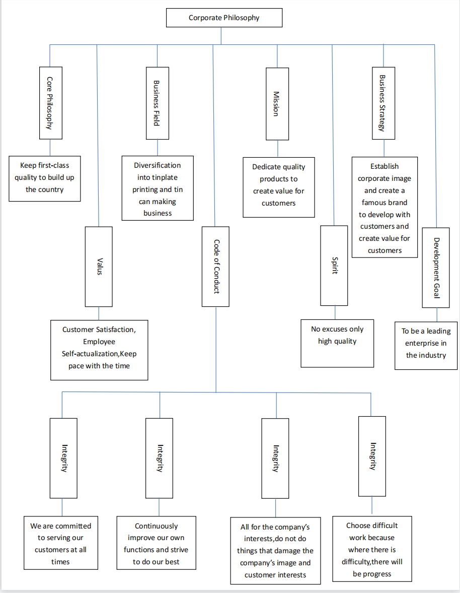
Company Value
Development History
Contact Us
Media Center
Industry news
Company News
Notice and Announcement
Electronic journal
Marketing Network
Production Base
Quality Advantages
Strategic Partner
Online Customer Service
Manufacturing
Iron-Printing
Aerosol Tin Can
Tin box
Beverage Can
Cone and Dome
R&D Center
R&D Team
Honor
Patents
Advanced Equipment
Recruitment
Staff Training
Welfare
Positions
company profile
Structure
Company Value
Development History
Contact Us
HOME >
About Us
>
Company Value
Company Value
Back to top
幸运平台
|
广发官网
|
多宝平台登录地址
|
千亿在线客服
|
多盈在线官网
|
完美·体育
|
多盈平台
|
荣耀体育网页版
|